古物商誓約書のサンプル記入例
古物商許可申請に必要な書類の一つに誓約書があります。誓約書とは申請者や管理者が欠格事由に該当しない旨を文書で誓約するもので、新規で古物商許可を申請する際には必ず提出しなければなりません。
誓約書の種類
古物商許可申請の誓約書は3種類あります。申請者が個人または法人かの種別によって様式が変わります。記入する箇所は主に日付と住所と氏名だけ、捺印は不要です。
- 個人営業者用
- 法人役員用
- 管理者用
管理者用の誓約書については、仮に申請者が管理者を1人で兼ねる場合であっても、申請者用とは別に管理者用の誓約書も併せて提出する必要があります。
古物商許可申請の誓約書
下記に警視庁から配付されている誓約書の内容を示します。内容は8つの欠格事由が列挙されており、申請者及び管理者がそれに該当しない旨を誓約する内容です。当然ですが下記の条項にひとつでも抵触する場合には古物商許可申請できない。
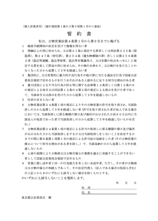
私は、古物営業法第4条第1号から第9号までに掲げる
- 破産手続開始の決定を受けて復権を得ない者
- 禁錮以上の刑に処せられ、又は第31条に規定する罪若しくは刑法第235条(窃 盗罪)、第247条(背任罪)、第254条(遺失物横領の罪)若しくは第256条第 2項(盗品等運搬、盗品等保管、盗品等有償譲受け、又は有償の処分あっせん)に規 定する罪を犯して罰金の刑に処せられ、その執行を終わり、又は執行を受けることの なくなった日から起算して5年を経過しない者
- 集団的に、又は常習的に暴力的不良行為その他の罪に当たる違法な行為で国家公安 委員会規則で定めるものを行うおそれがあると認めるに足りる相当な理由がある者 4 暴力団員による不当な行為の防止等に関する法律第12条若しくは第12条の6 の規定による命令又は同法第12条の4第2項の規定による指示を受けた者であって、当該命令又は指示を受けた日から起算して3年を経過しないもの
- 住居の定まらない者
- 古物営業法第24条第1項の規定によりその古物営業の許可を取り消され、当該取消しの日から起算して5年を経過しない者(許可を取り消された者が法人である場合 においては、当該取消しに係る聴聞の期日及び場所が公示された日前60日以内に当 該法人の役員であった者で当該取消しの日から起算して5年を経過しないものを含 む。)
- 古物営業法第24条第1項の規定による許可の取消しに係る聴聞の期日及び場所 が公示された日から当該取消しをする日又は当該取消しをしないことを決定する日 までの間に第8条第1項第1号の規定による許可証の返納をした者(その古物営業の 廃止について相当な理由がある者を除く。)で、当該返納の日から起算して5年を経 過しないもの
- 心身の故障により古物商又は古物市場主の業務を適正に実施することができない者として国家公安委員会規則で定めるもの
- 営業に関し成年者と同一の行為能力を有しない未成年者。ただし、その者が古物商 又は古物市場主の相続人であって、その法定代理人(法人である場合は役員も含む) が上記1から8のいずれにも該当しない場合を除くものとする。
いずれにも該当しないことを誓約します。
古物商許可誓約書のサンプル(東京都)
それでは実際の誓約書から記入する箇所を解説します。このサンプルは警視庁のHPからダウンロードしたものですが、他の自治体であっても基本的な条項に相違ありません。
古物商の誓約書(個人営業者用)
記入日と住所、氏名を記入します。

古物商の誓約書(法人役員用)
記入 日/ 法人名称 / 所在地 / 役員の氏名を記入します。

古物商の誓約書(管理者用)
記入日 / 営業所名 / 営業所所在地 / 管理者の氏名を記入します。

まとめ
- 誓約書は申請者(個人)と(法人)、管理者用の三種類がある。
- 申請者が管理者を兼ねる場合であっても申請者用とは別に管理者用の誓約書が必要。
- 記入する内容は、日付・名称・住所など簡単な内容だけ。
✎2022-07-13

